AVRでロータリ・エンコーダ関係の実験
実験概要
予備実験
試用状態
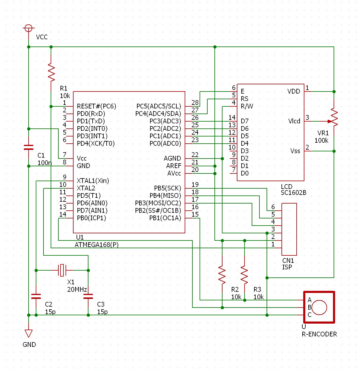
回路図
書庫
4逓倍
RE01.c
Akidukino
エレキジャック#23
Last updated 25-Oct-2012.
戻る。